Articles
Affichage des articles du décembre, 2017
Polar : 5- Jack Taylor, une pinte de noirceur irlandaise
- Obtenir le lien
- X
- Autres applications
Le procès Daygouy 20- En guise de conclusion provisoire
- Obtenir le lien
- X
- Autres applications
Le procès Daygouy 18- L'ultime version de Jean-Baptiste Daygouy
- Obtenir le lien
- X
- Autres applications
Le procès Daygouy 17- Fugitif et contumax
- Obtenir le lien
- X
- Autres applications
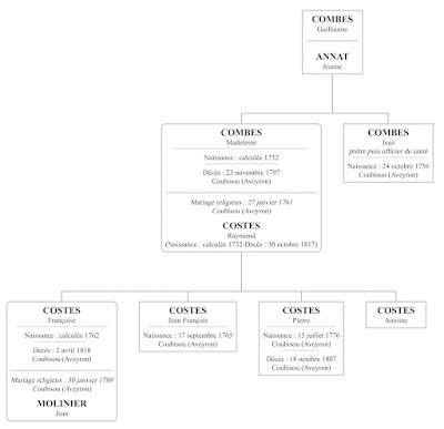
Le procès Daygouy 16- Pierre Costes, ce que l'on sait de la victime
- Obtenir le lien
- X
- Autres applications
Le procès Daygouy 15 : bâtards étranglés, bâtard exposé ?
- Obtenir le lien
- X
- Autres applications
Le procès Daygouy 14- Les très nombreux témoins de l'officier de santé Combes
- Obtenir le lien
- X
- Autres applications
Le procès Daygouy 19- Le destin d'Antoine Daygouy et de ses descendants
- Obtenir le lien
- X
- Autres applications
Le procès Daygouy 13- L'ennemi juré de Jean-Baptiste : l'officier de santé Combes
- Obtenir le lien
- X
- Autres applications
Le procès Daygouy 12- Seigneur mais pas noble, l'affaire Daygouy contre Salesses.
- Obtenir le lien
- X
- Autres applications
Le procès Daygouy 11- Jean-Baptiste Daygouy, brigand ou propriétaire agressif ?
- Obtenir le lien
- X
- Autres applications
Le procès Daygouy 10- Pierre Garrigues, l'oncle assassiné ?
- Obtenir le lien
- X
- Autres applications
Le procès Daygouy 9- Les dépositions du 21 novembre 1807
- Obtenir le lien
- X
- Autres applications
Le procès Daygouy 7- La version initiale de Jean-Baptiste : la légitime défense
- Obtenir le lien
- X
- Autres applications
Le procès Daygouy 8- la version des premiers témoins
- Obtenir le lien
- X
- Autres applications
Le procès Daygouy 6- le constat de décès et le rapport d'autopsie
- Obtenir le lien
- X
- Autres applications
Le procès Daygouy 5 - la chute d'un coq de village
- Obtenir le lien
- X
- Autres applications
Le procès Daygouy 4- "Si mon mari a eu des bâtards il en a fait prendre un grand soin".
- Obtenir le lien
- X
- Autres applications
















